Clopidogrel Bisulfate Tablets
请仔细阅读说明书并在医生的指导下使用
核准日期:2012年3月23日|修改日期:2021年9月3日
氯吡格雷用于以下患者...登录
· 成人和老年人:氯...登录
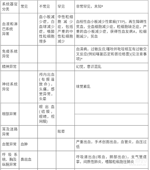
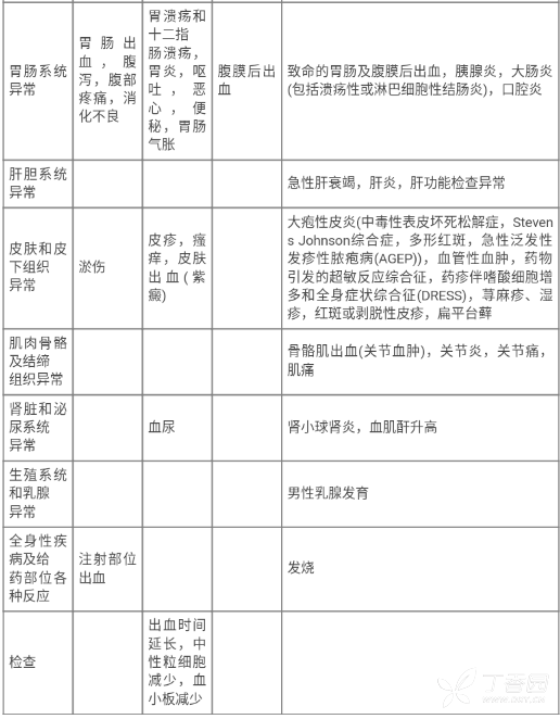
出血及血液学异常 由...登录
网页版仅展示部分,【药物相互作用、不良反应等】使用微信扫一扫,在用药助手 App 看