Durvalumab Injection
请仔细阅读说明书并在医生的指导下使用
核准日期:2019年12月6日|修改日期:2025年5月27日
可切除的非小细胞肺癌...登录
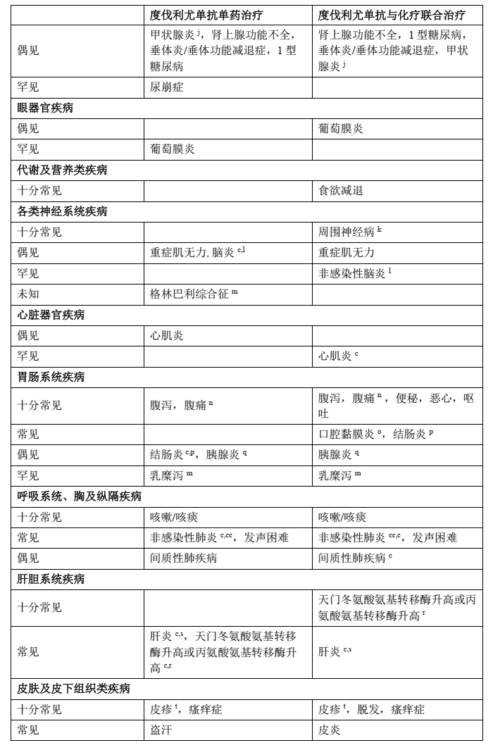
度伐利尤单抗单药和度...登录
推荐的治疗调整请参见...登录
网页版仅展示部分,【药物相互作用、不良反应等】使用微信扫一扫,在用药助手 App 看