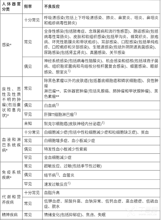
在 RA 研究 IV 中,对 636 名患有中重度活动期类风湿关节炎的患者进行初步的安全性 评估,患者年龄不小于 18 周岁.参加研究的患者可以从未接受过抗风湿药物的治疗,也可以继续当前的类风湿治疗,但必须至少维持原有治疗 28 天.这些治疗药物可以包括甲氨蝶呤、来氟米特、羟基氯喹、柳氮磺胺吡啶和/或氯金酸钠。患者被随机分配入每两周使用 40 mg 本品或安慰剂组的研究中,共治疗 24 周.
在 RA 研究 V 中,对从未接受过甲氨蝶呤治疗的 799 名中重度早期活动性类风湿关节 炎(平均罹患时间小于 9 个月)成年患者进行了评估.本研究旨在比较本品单药治疗、甲 氨蝶呤单药治疗或者本品与甲氨蝶呤联合用药,在减轻症状和体征,以及减慢关节损伤进展的有效性.在这项研究中,本品使用方法为每两周 40 mg,使用 104 周.
RA 研究 I、II 和 III 的主要终点,以及研究 IV 的次要终点是在 24 或 26 周时,达到 ACR20 治疗反应的患者百分比。研究 V 的主要终点为 52 周时达到 ACR50 治疗反应患者的百分比。研究 III 和 V 还具有一个主要终点,为 52 周时病变进展的延缓(通过 X 线结果判断)。研究 III 还有一个主要终点为生活质量改变。
生命质量:CD 研究 I 和 CD 研究 II 的第 4 周,与安慰剂组患者相比,使用 80/40 mg 和 160/80 mg 本品患者的疾病特异性炎症性肠病问卷(IBDQ)评分显著改善,并且在 CD 研究 I 的第 26 和 56 周,与使用安慰剂的患者相比,使用阿达木单抗的治疗组别中也观察到该结果。