手机应用
丁香医生
新浪微博
药品汇
登录
|
注册
丁香园
药品名称
|
适应症
|
用药禁忌
高级搜索
洛索洛芬钠片
只有认证医师才能评分,请
登录
或
认证
复制网址
新浪微博
药品名称:
通用名称:洛索洛芬钠片
英文名称:Loxoprofen Sodium Tablets
商品名称:安普洛
成份:
本品主要活性成分为洛索洛芬钠。
化学名称:(±)-2-[对-(2-氧代环戊基甲基)苯基]丙酸钠二水合物
化学结构式:
分子式:C
15
H
17
NaO
3
·2H
2
O
分子量:304.31
适应症:
1. 下述疾患及症状的消炎和镇痛类风湿关节炎、骨性关节炎、腰痛症、肩关节周围炎、颈肩腕综合征、牙痛。2.手术后,外伤后及拔牙后的镇痛和消炎。3.下述疾患的解热和镇痛急性上呼吸道炎 (包括伴有急性支气管...
该信息登录才能查看,请
登录
用法用量:
适应症的 1 及 2 时:通常,成人 1 次口服洛索洛芬钠 (以无水物计) 60 mg (1 片) ,一日 3 次。出现症状时可 1 次口服 60-120 mg (1-2 片) 。应随年龄及症状适宜增...
该信息登录才能查看,请
登录
不良反应:
据文献报道 (本项包括不能计算发生率的不良反应报告)总病例 13486 例中,409 例 (3.03%) 报告有不良反应,主要有消化系统症状 (胃部不适感、腹痛、恶心及呕吐、食欲不振等 2.25%) ...
该信息登录才能查看,请
登录
禁忌:
1. 已知对本品过敏的患者。2. 服用阿司匹林或其他非甾体类抗炎药后诱发哮喘、荨麻疹或过敏反应的患者。3. 禁用于冠状动脉搭桥手术(CABG)围手术期疼痛的治疗。4. 有应用非甾体抗炎药后发生胃肠道出...
该信息登录才能查看,请
登录
注意事项:
1. 避免与其它非甾体抗炎药,包括选择性 COX-2 抑制剂合并用药。2. 根据控制症状的需要,在最短治疗时间内使用最低有效剂量,可以使不良反应降到最低。3. 在使用所有非甾体抗炎药治疗过程中的任何时...
该信息登录才能查看,请
登录
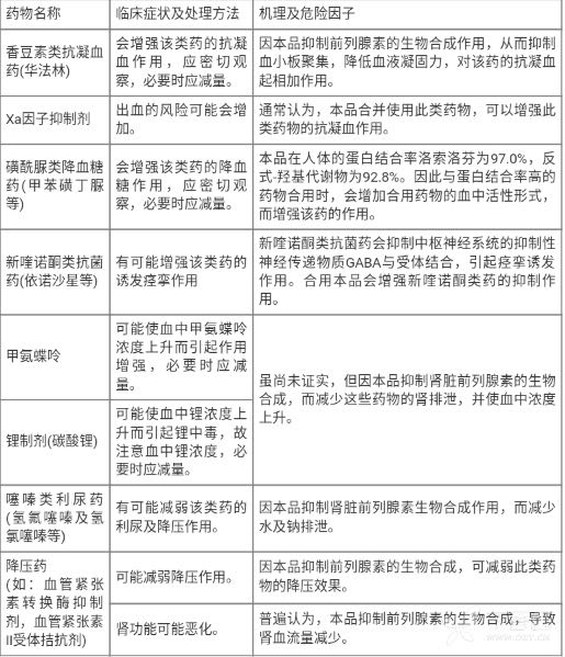
药物相互作用:
合用注意
毒理研究:
遗传毒性:洛索洛芬钠经口给药未见致突变性。生殖毒性:大鼠在妊娠前或妊娠初期给予洛索洛芬钠 2、4、8 mg/kg/日,8 mg/kg 给药组出现黄体数、着床数和存活胎仔数减少,但对雌雄大鼠的交配能力、...
该信息登录才能查看,请
登录
批准文号:
国药准字H20041923
生产企业:
卫材(辽宁)制药有限公司
药物分类:
丙酸衍生物类
国家医保:
洛索洛芬钠片已纳入《2025年中国国家医保药品目录》(根据国家医保规定,2026年全年医保用药规范需参考该目录),纳入类别为:乙类。
国家基药:
未纳入2018年中国国家基本药物目录。
药品分类:
肌肉-骨骼系统>抗炎和抗风湿药>非甾体抗炎药和抗风湿药>丙酸衍生物类
药品资讯
普洛康裕
布洛芬、洛索洛芬、加巴喷丁……常...
海普洛斯:聚焦肿瘤 做基因测序...
海普洛斯三年完成四轮融资,液体...
口服布洛芬的 5 种「死法」
同类型药品
真侗言(洛索洛芬钠片)
赛克同(洛索洛芬钠片)
倍珞(洛索洛芬钠胶囊)
洛索洛芬钠贴剂(乐松)
萘普生钠伪麻黄碱缓释片(四川科...
葵拉兰(右旋酮洛芬氨丁三醇片)
洛那(洛索洛芬钠片)
乐松(洛索洛芬钠片)
更多药品