- 药品名称:
-
通用名称:盐酸阿罗洛尔片
英文名称:Arotinolol Hydrochloride Tablets
商品名称:阿尔马尔
-
成份:
-
化学名称:5-[2-[(3-tert-butylamino-2-hydroxypropyl)thio]-4-thiazolyl]-2-thiophenecarboxamide monohydrochl...
- 该信息登录才能查看,请登录
- 适应症:
-
-
用法用量:
-
原发性高血压(轻度,中度)、心绞痛、心动过速性心律失常: 通常成人应用盐酸阿罗洛尔的剂量为每次10mg,每日二次口服。根据病人年龄、症状等适当增减剂量,疗效不充分时,可增至每日30mg。 原发性震颤:...
- 该信息登录才能查看,请登录
-
不良反应:
-
截至批准前的临床试验调查总例数的1577例中有211例(13.4%),批准后的使用结果调查总例数的12734例中有417例(3.3%),共计14311例中有628例(4.4%)出现包括实验室检查值异常...
- 该信息登录才能查看,请登录
-
禁忌:
-
不得用于下列病人 高度心动过缓(明显窦性心动过缓)、房室传导阻滞(II,III度)、窦房传导阻滞、病态窦房结综合征的病人[有可能导致上述症状恶化]。 糖尿病酮症、代谢性酸中毒的病人[有可能增强酸中毒对...
- 该信息登录才能查看,请登录
-
注意事项:
-
1. 慎重给药(对下列病人应慎重给药)(1)有充血性心力衰竭可能的病人(充分观察,对联合应用毛地黄药物的病人,须慎重给药)[有可能抑制心功能,导致充血性心力衰竭症状恶化]。(2)特发性低血糖症、控制不...
- 该信息登录才能查看,请登录
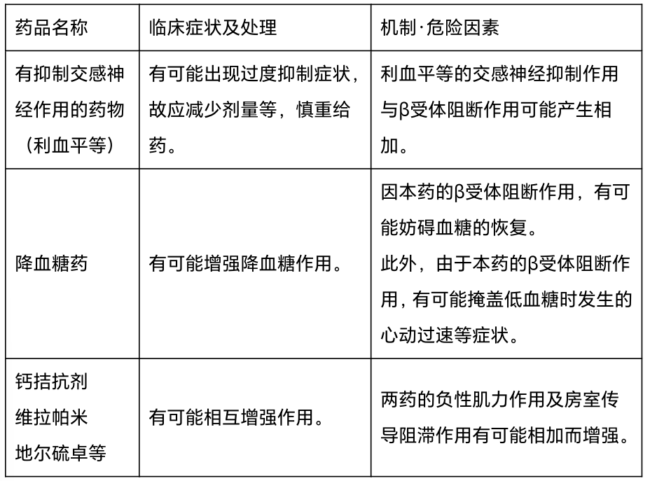
- 药物相互作用:
-
(并用时注意事项)
-
毒理研究:
-
1. 急性毒性 (LD50,mg/kg) 2. 慢性毒性 对SD类大鼠按照5,20,80,320mg/kg/天,对小猎狗按照20,50,125mg/kg/天的剂量分别连续口服给药6个月后,大鼠出现眼睑...
- 该信息登录才能查看,请登录
- 批准文号:
-
国药准字J20140161,H20140676,H20140677
- 生产企业:
-
Kyoto Pharmaceutical Industries, Ltd. Osadano Plant
- 药物分类:
-
α-和β-受体阻断药
- 国家医保:
-
盐酸阿罗洛尔片已纳入《2025年中国国家医保药品目录》(根据国家医保规定,2026年全年医保用药规范需参考该目录),纳入类别为:乙类。
- 国家基药:
-
未纳入2018年中国国家基本药物目录。
- 药品分类:
-
心血管系统>β-受体阻断药>β-受体阻断药>α-和β-受体阻断药