**警告:
1.本药仅可用于适合使用替吉奥胶囊与顺铂联合化疗的胃癌患者。患者须在具备急救设施 的医院就诊、并在有丰富肿瘤化疗经验的医生指导下使用。在决定使用替吉奥胶囊化疗方 案前,应仔细阅读合并用药的说明书。在化疗开始前,须向患者详细解释疗效和风险,并 取得患者本人或其监护人的知情同意。
2.与传统的口服氟尿嘧啶类药物不同,替吉奥胶囊的剂量限制毒性(DLT)是骨髓抑制(详见 [不良反应]),须经常进行实验室检查,并严密观察检查结果。
3.本药有可能导致重度肝功能异常,如暴发性肝炎,须定期检查肝功能并严密观察,以便 尽早发现肝功能异常。若发现早期肝功能异常或乏力伴随食欲减退等症状,须严密观察。 若发现黄疸(巩膜黄染),须立即停药,并采取相应措施。
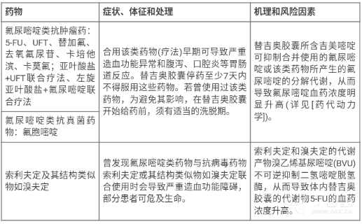
4.本药不得与其它氟尿嘧啶类抗肿瘤药、含氟尿嘧啶类药物的化疗方案[如亚叶酸盐/替加 氟—尿嘧啶(UFT)联合化疗]、抗真菌药氟胞嘧啶等合用,可能导致严重造血功能障碍等不良 反应(见[药物相互作用])。
5.本药不得与索利夫定或溴夫定等抗病毒药合用,可能导致严重造血功能障碍等不良反 应,部分患者可危及生命(详见[药物相互作用)。
6.使用本药前须仔细阅读本说明书并严格遵守[用法用量]的规定。**
- 药品名称:
-
通用名称:替吉奥胶囊
英文名称:Tegafur Gimeracil Oteracil Potassium Capsule
商品名称:爱斯万
- 成份:
-
本品为复方制剂,每粒胶囊含:
20mg规格:替加氟20mg,吉美嘧啶5.8mg,奥替拉西钾19.6mg。
25mg规格:替加氟25mg,吉美嘧啶7.25mg,奥替拉西钾24.5mg。
- 适应症:
-
不能切除的局部晚期或转移性胃癌。
-
用法用量:
-
替吉奥胶囊用于联合顺铂治疗不能切除的局部晚期或转移性胃癌。一般情况下,根据体表面积按照下表决定成人的首次剂量。用法为每日2次、早晚餐后口服,连续给药28天,休息14天,为一个治疗周期。给药直至患者病情...
- 该信息登录才能查看,请登录
-
不良反应:
-
一、国外临床试验 1.联合治疗 在日本进行的以晚期胃癌患者为对象、比较替吉奥胶囊单药(连续28天口服替吉奥胶囊40-60mg/次,每日2次,休息14天)和替吉奥胶囊联合顺铂(连续21天口服替吉奥胶囊4...
- 该信息登录才能查看,请登录
-
禁忌:
-
1.对替吉奥胶囊的组成成份有严重过敏史的患者禁用。2.重度骨髓抑制的患者禁用(可能会加重骨髓抑制)。3.重度肾功能异常的患者禁用[因5-FU分解代谢酶抑制剂——吉美嘧啶经尿排泄明显降低时可能导致5-F...
- 该信息登录才能查看,请登录
-
警告:
-
**警告: 1.本药仅可用于适合使用替吉奥胶囊与顺铂联合化疗的胃癌患者。患者须在具备急救设施 的医院就诊、并在有丰富肿瘤化疗经验的医生指导下使用。在决定使用替吉奥胶囊化疗方 案前,应仔细阅读合并用药的...
- 该信息登录才能查看,请登录
-
注意事项:
-
1.慎用[下列患者应慎用替吉奥胶囊]⑴有骨髓抑制的患者[可能会加重骨髓抑制];⑵肾功能异常的患者[因5-FU分解代谢酶抑制剂——吉美嘧啶经尿排泄明显降低时可能导致5-FU的血液浓度升高,从而加重骨髓抑...
- 该信息登录才能查看,请登录
- 药物相互作用:
-
⑴药物合用的禁忌(本品不得与下列药物合用)

⑵合并用药注意事项(该产品与下列药物合用时需注意)

-
临床试验:
-
⑴联合治疗SPIRITS试验:在一项以305例日本晚期胃癌患者为对象,比较替吉奥胶囊单药(以下简称单药组,连续28天口服替吉奥胶囊40-60mg/次,每日2次,每6周重复)和替吉奥胶囊联合顺铂治疗(以...
- 该信息登录才能查看,请登录
-
毒理研究:
-
毒理研究 一般毒性:重复给药毒性试验结果显示,大鼠、犬连续13-52周经口给予替吉奥,主要毒性靶器官为骨髓造血干细胞。 生殖毒性:妊娠大鼠和兔经口给予替吉奥(相当于替加氟7mg/kg和1.5mg/kg...
- 该信息登录才能查看,请登录
- 批准文号:
-
H20130816
- 生产企业:
-
Taiho Pharmaceutical Co., Ltd. Tokushima Plant
- 药物分类:
-
嘧啶同系物类
- 国家医保:
-
替吉奥胶囊已纳入《2025年中国国家医保药品目录》(根据国家医保规定,2026年全年医保用药规范需参考该目录),纳入类别为:乙类。
- 国家基药:
-
未纳入2018年中国国家基本药物目录。
- 药品分类:
-
抗肿瘤药和免疫机能调节药>抗肿瘤药>代谢拮抗药>嘧啶同系物类